4.7 Platinenlayout und 19’’-Einschub
Der Mikrocontroller und seine Peripherie befanden sich noch auf dem STK500. Es soll ein Platinenlayout entwickelt werden, welches den Mikrocontroller und seine Peripherie enthält.
Dazu wird ein Platinenlayout in der Open Source Software KiCad entwickelt. Diese bietet fast alles, was benötigt wird um ein Platinenlayout zu entwickeln. Ein Schaltplaneditor, ein Bauteileditor und ein Layouteditor. Da die Schrittmotorkarten als 19’’-Einschübe realisiert sind, wird auch das Platinenlayout für den Mikrocontroller als 19’’-Einschub entwickelt. Dazu gehören vor allem der Steckverbinder an der Rückseite der Platine und genügend Platz für die Verschraubung der Blende an der Vorderseite, sowie die Größe der Platine. Die Schaltungen wie sie auf dem STK500 vorhanden sind, werden im Schaltplaneditor von KiCad in den eigenen Schaltplan (siehe Abbildung 4.6) übernommen.

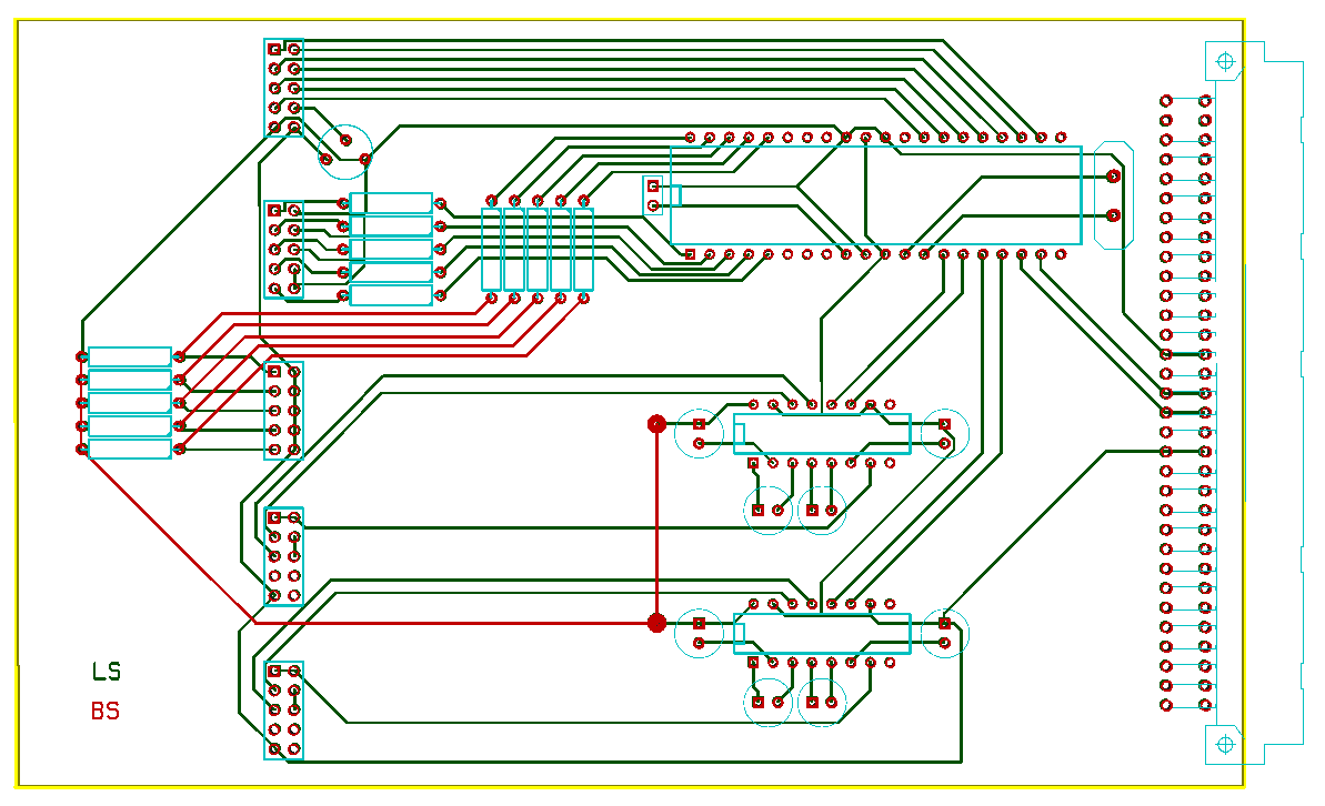
Anschließend wird das Layout im Layouteditor entwickelt. Dabei waren mehrere enge Vorgaben einzuhalten. Da in der Werkstatt des RheinAhrCampus keine Platinen mit Durchkontaktierungen hergestellt werden können, sollen Vias vermieden, IC-Sockel, Kondensatoren und Potis nur auf der Unterseite verlötet werden. Abschließend werden die benötigten Verbindungen zwischen den Bauteilen berechnet. Die Aufgabe übernimmt im allgemeinen ein Autorouter. Dies kann nicht in der Software KiCad selbst durchgeführt werden. Diese Funktionalität wird jedoch durch die Java-Web-Anwendung Freeroute[A.4] bereitgestellt. Da der Autorouter die Aufgabe nicht zufriedenstellend lösen konnte, mussten viele Verbindungen nachträglich manuell angelegt werden. Das fertige Layout (siehe Abbildung 4.7) wurde von der Werkstatt am RheinAhrCampus gefertigt und anschließend bestückt.

Über den rückwärtigen Steckverbinder wird die Platine mit der Spannungsversorgung verbunden. Zusätzlich kommen hier auch die Signale der Endschalter an. An der Vorderseite der Platine wird eine Blende verbaut. Auf dieser Blende befinden sich das LC-Display, fünf Taster, 5 LEDs und 2 serielle Schnittstellen. Alle Bauteile sind mittels Flachbandkabel, steckbar, mit der Platine verbunden.
Dadurch sind alle im Projekt verwendeten Komponenten auf einem 19’’-Einschub (siehe Abbildung 4.8) vereint.
